主要參數
一、底盤配置: 采用江鈴JX6580TA-M5車身,配置江鈴DURATORQ4D225H發動機136馬力,國六排放標準,軸距3750(mm),整備質量2.54噸,額定載質量0噸,五擋變速箱,帶動力轉向,帶原廠空調,ABS、中控鎖、電動門窗。該車上藍牌,城區道路不限行。
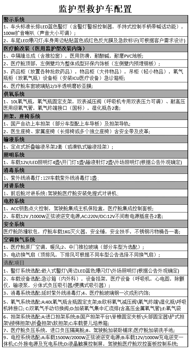
二、上裝配置: 詳見下方表格
三、選裝配置: 詳見下方表格
四、其他說明:
整車出具:正規底盤合格證、整車合格證、全國統一機動車上戶發票、隨車工具,車輛保修手冊、使用說明書、全國服務站名錄等。讓您上戶無優,方便、快捷、省心!
車輛配置不同,價格會不同!歡迎來電咨詢:133-7781-5118(詹經理)廠家直銷+外貿出口。





| 整車技術參數 | |||
| 車輛名稱: | CLW5041XJHJ5救護車 | 公告批次: | 312 |
| 產品商標 | 程力威牌 | 產品號 | |
| 車輛型號: | CLW5041XJHJ5 | 目錄序號: | (十七)74 |
| 免檢: | 發布日期: | 20180930 | |
| 總質量 | 3700(Kg) | 容積: | |
| 額定載質量 | (Kg) | 整備質量 | 2540,2690,2860(Kg) |
| 外形尺寸 | 5780×2000×2580,2360,2590,2690,2810,2685(mm) | 貨廂尺寸 | ××(mm) |
| 額定載客 | 3-8(人) | 準拖掛車總質量 | (kg) |
| 駕駛室: | 前排乘客: | (人) | |
| 防抱死系統: | 有 | 載質量利用系數 | |
| 燃料種類: | 柴油 | 排放標準: | GB17691-2005國Ⅴ,GB3847-2005 |
| 接近角/離去角: | 22/25(°) | 前懸/后懸: | 933/1097(mm) |
| 軸數: | 2 | 軸距: | 3750(mm) |
| 輪胎數: | 4 | 輪胎規格: | 215/75R16LT |
| 前輪距(mm): | 1740 | 后輪距(mm): | 1704 |
| 軸荷: | 1700/2000 | 最高車速: | 145(km/h) |
| 其它 | 選裝不同形式的頂部,及警燈、前額凸臺位置變化,前額凸臺選裝LED屏。分別對應的高度為mm:2580、2810、2590、2360、2685、2690。選裝車頂四周單個或多個爆閃燈,選裝換氣扇、側踏板。配備醫療器械柜、氧氣瓶、擔架、輸液夾持器、消毒燈救護專用裝置。選裝普通款大燈。選裝的ABS系統生產廠家、型號分別為博世汽車部件(蘇州)有限公司、6C11 2M110 A*。 | ||
| 發動機參數 | |||
| 發動機型號 | 發動機生產企業 | 排量(ml) | 功率(kw) |
| DURATORQ4D225H | 江鈴汽車股份有限公司 | 2198 | 100 |
本文地址:http://www.zhongkejianshe.cn/jiuhuche/971.html ,轉發請注明來源于:www.zhongkejianshe.cn







